化工与材料学院2024年秋季学期团日活动获奖情况
文章发布日期:2025-03-03 发布者:
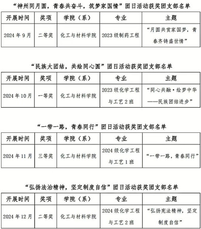
在校团委组织的2024年秋季学期团日活动中,我院学生团支部获得团日活动一等奖1次、二等奖2次、三等奖1次。
相关阅读:
- 化工与材料学院举办“国韵中秋承·化院庆华...2025-10-01
- 学生宿舍区安全应急疏散演练活动2025-10-01
- 2025年9月安全教育系列活动2025-09-30
- “树立正确马克思主义宗教观” 主题班会2025-09-30
- 化工与材料学院纪委开展“风清气正过‘双节...2025-09-26
- 化工与材料学院荣获军训“先进连”荣誉称号2025-09-26
- 化工与材料学院举办“国韵中秋承·...
- 学生宿舍区安全应急疏散演练活动
- 2025年9月安全教育系列活动
- “树立正确马克思主义宗教观” 主...
- 化工与材料学院纪委开展“风清气正...
- 化工与材料学院荣获军训“先进连”...
- 化工与材料学院召开2024~2025学年...
- 大学生社区实践计划丨化工与材料学...
- 化工与材料学院召开党委理论学习中...
- 化工与材料学院召开会议总结深入贯...
- 青春不负迷彩!用军训合影定格我们...
- 化工与材料学院开展“弘扬伟大抗战...
- 化工与材料学院领导深入宿舍、军训...
- 化工与材料学院举行2025级新生入学...
- “材”遇见你,满“新”欢喜——化工...
- 暑期社会实践丨化工与材料学院“烽...